Programmes associés
Implants et dispositifs médicaux invasifs : Établissements hospitaliers répondant aux conditions de remboursement
Dans certains cas, l’assurance obligatoire soins de santé ne rembourse un implant ou un dispositif médical invasif que s’il est placé dans un établissement hospitalier qui répond à des critères spécifiques.
Sur cette page :
Quels sont les critères à remplir pour figurer sur une liste d’établissements hospitaliers ?
Les prestations relatives aux implants et dispositifs médicaux invasifs se trouvent dans la « Liste des implants et dispositifs médicaux invasifs remboursés ».
Cette Liste reprend les critères à remplir et les conditions de remboursement. Consultez-la via notre base de données des implants et dispositifs médicaux invasifs remboursable, sIMPL.
Établissements hospitaliers répondant aux critères, selon leur domaine d’application
Neurochirurgie (chapitre B)
- Liste des établissements hospitaliers répondant aux critères pour les prestations relatives à la neurostimulation en cas de maladie de Parkinson et de tremblements essentiels (condition de remboursement B-§03)
 
- Liste des établissements hospitaliers répondant aux critères les prestations relatives à la neurostimulation en cas d’épilepsie réfractaire LISTE VALABLE JUSQU’AU 31.10.2024 INCLUS ; APRES CETTE DATE, LA LISTE A UTILISER EST CELLE DES CENTRES SPÉCIALISÉS POUR L’ÉPILEPSIE RÉFRACTAIRE (CENTRES DE RÉFÉRENCE – 7893)
 
- Liste des établissements hospitaliers répondant aux critères pour les prestations relatives à la neurostimulation en cas de trouble obsessionnel compulsif (condition de remboursement B§11)
 
- Liste des établissements hospitaliers pour les prestations relatives à la neurostimulation en cas de mouvements anormaux (condition de remboursement B§12)
 
- Liste des établissements hospitaliers pour les prestations relatives à la neurostimulation en cas de Complex Regional Pain Syndrome (CRPS) des membres inférieurs (condition de remboursement B-§13)
 
- Liste des établissements hospitaliers pour les prestations relatives à la neurostimulation en cas d’algie vasculaire de la face (condition de remboursement B-§14)
Oto-rhino-laryngologie (chapitre C)
- Liste des établissements hospitaliers répondant aux critères pour les prestations relatives au traitement de l’apnée obstructive du sommeil par stimulation du nerf hypoglosse (condition de remboursement C-§11)
Urologie et néphrologie (chapitre D)
- Liste des établissements hospitaliers répondant aux critères pour les prestations relatives à la neurostimulation en cas de dysfonction des voies urinaires inférieures (condition de remboursement D-§06)
Chirurgie abdominale et pathologie digestive (chapitre E)
- Liste des établissements hospitaliers et des médecins-spécialistes répondant aux critères pour les prestations relatives au traitement d’ablation par radiofréquence de dysplasies d’un œsophage de Barrett à partir du 01.03.2025 (condition de remboursement E-§10)
 
- Liste des établissements hospitaliers répondant aux critères pour les prestations relatives aux cathéters pour l’ablation par radiofréquence de dysplasies d’un œsophage de Barrett jusqu'au 28.02.2025 (condition de remboursement E-§10)
 
- Liste des établissements hospitaliers répondant aux critères pour les prestations relatives au traitement de l’incontinence fécale jusqu’au 31.05.2022 inclus (condition de remboursement E-§04)
 
- Liste des établissements hospitaliers répondant aux critères pour les prestations relatives au traitement de l’incontinence fécale à partir du 01.06.2022 (condition de remboursement E-§04)
Chirurgie thoracique et cardiologie (chapitre F)
- Liste des établissements hospitaliers répondant aux critères pour les prestations relatives aux stimulateurs cardiaques implantables et aux stimulateurs cardiaques de resynchronisation, leurs électrodes et accessoires implantables (condition de remboursement F-§01). LISTE VALABLE JUSQU’AU 31.03.2023 INCLUS ; APRES CETTE DATE, IL N’Y A PLUS DE LISTE ETABLIE PAR L’INAMI (cf. agréments de l’autorité compétente)
 
- Liste des établissements hospitaliers répondant aux critères pour les prestations relatives aux tuteurs coronaires et aux dilatations coronaires (condition de remboursement F-§05)
 LISTE VALABLE JUSQU’AU 31.08.2024 INCLUS. APRES CETTE DATE, IL N’Y A PLUS DE LISTE ETABLIE PAR L’INAMI (cf. agréments de l’autorité compétente)
 
- Liste des réseaux répondant aux critères pour les prestations relatives aux dispositifs pour le rétablissement percutané de la coaptation des feuillets des valves mitrales pour le traitement d’une régurgitation de la valve mitrale (condition de remboursement F-§19) du 01.01.2023 au 31.05.2023 inclus
 
- Liste des réseaux répondant aux critères pour les prestations relatives aux dispositifs pour le rétablissement percutané de la coaptation des feuillets des valves mitrales pour le traitement d’une régurgitation de la valve mitrale (condition de remboursement F-§19) à partir du 01.06.2023
 
- Liste des établissements hospitaliers répondant aux critères pour les prestations relatives aux matériel pour assistance ventriculaire (condition de remboursement F§25)
 
- Liste des réseaux et établissements hospitaliers répondant aux critères pour la prestation relatives aux dispositifs pour un stent valvulaire percutané implantable en position aortique et accessoires (condition de remboursement F-§09) - du 01.01.2023 au 30.04.2023 inclus
 
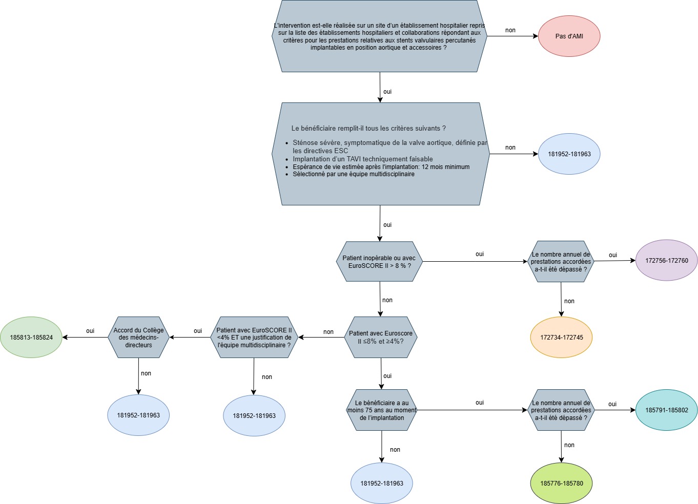
- Liste des collaborations et établissements hospitaliers répondant aux critères pour la prestation relatives aux dispositifs pour un stent valvulaire percutané implantable en position aortique et accessoires (condition de remboursement F-§09) - à partir du 01/05/2023
 
- Information complémentaire : schéma décisionnel des prestations pouvant être attestées
 
- Liste des établissements hospitaliers répondant aux critères pour les prestations relatives aux dispositifs pour la fermeture percutanée de l’auricule gauche en cas de fibrillation auriculaire non-valvulaire (condition de remboursement F-§23)
 
- Liste des établissements hospitaliers répondant aux critères pour les prestations relatives à l’exécution d’une athérectomie rotationnelle coronaire percutanée (condition de remboursement F-§29)
Chirurgie vasculaire (chapitre G)
- Liste des établissements hospitaliers habilités à placer des endoprothèses abdominales, thoraciques et fenêtrées et multibranches(condition de remboursement G-§04)
 
- Liste des établissements hospitaliers habilités à place des endoprothèses abdominales (condition de remboursement G-§04)
Pneumologie et système respiratoire (chapitre I)
- Liste des établissements hospitaliers répondant aux critères pour les prestations relatives aux valves endobronchiques unidirectionnelles (condition de remboursement I-§02)
Orthopédie et traumatologie (chapitre L)
- Liste des établissements hospitaliers répondant aux critères pour les prestations relatives à la reconstruction de larges défauts osseux (condition de remboursement L-§17) 
 
- Liste des établissements hospitaliers répondant aux critères pour les prestations relatives aux implants permettant l’ancrage d’une prothèse externe (condition de remboursement L-§29)
 
- Liste des établissements hospitaliers répondant aux critères pour les prestations relatives aux tiges magnétiques allongeables pour fixation à la colonne vertébrale (condition de remboursement L-§30) valable du 01-08-2017 au 31-12-2024 inclus 
 
- Liste des établissements hospitaliers répondant aux critères pour les prestations relatives aux tiges magnétiques allongeables pour fixation à la colonne vertébrale (condition de remboursement L-§30) valable à partir du 01-01-2025 et pour les prestations relatives aux systèmes de croissance implantables auto-expansibles pour fixation à la colonne vertébrale (condition de remboursement L-§39) valable à partir du 01-12-2024 
 
- Liste des établissements hospitaliers répondant aux critères pour les prestations relatives au clou centromédullaire magnétique allongeable pour la distraction du tibia ou du fémur (condition de remboursement L-§38)
Domaines pour lesquels il n’existe pas encore de listes d’établissements hospitaliers
- Ophtalmologie (chapitre A)
- Gynécologie (chapitre H)
- Chirurgie plastique et reconstructive (chapitre J)
- Chirurgie en général (chapitre K)
